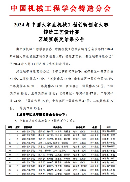
本网讯(特约记者/李媛)5月13日,“2024年中国大学生机械工程创新创意大赛:铸造工艺设计赛区域赛评选会议”在辽宁省沈阳市召开。我校参加区域赛(中部赛区)的12支队伍(共48人)设计的12项作品脱颖而出,分别荣获一等奖6项,二等奖6项。

比赛由智能制造学院材控教研室赵亚忠、赵柯、彭银利、闫基森等教师指导,自去年10月开始组织学生进行设计,经校内选拔赛遴选报送区域赛。本届比赛是我校参赛队伍最多的一次,体现出我校学生扎实的专业基础和创新设计能力。

据悉,大赛旨在为材料成型等相关专业在校学生提供社会实践平台,鼓励学生主动跟踪科技发展、学习专业知识,提高工艺设计和操作技能,提升科技创新与工程实践能力。作为国家级赛事“中国大学生机械工程创新创意大赛”的分赛,铸造工艺设计赛的赛事水平及影响力不断提高。本届赛事由中国机械工程学会主办,中国机械工程学会铸造分会承办的,共有132所参赛院校的1715份作品报名参赛。(校对/赵亚忠 审核/万战争 终审/谭萌)