一、理论武装工作
为切实加强我校意识形态工作,巩固马克思主义在高校意识形态领域的指导地位,组织校内各单位签订了《南阳理工学院2017年意识形态工作责任书》,进一步明确了主体责任,提升了责任意识。组织单位内部学习中医学专业认证知识及近期下发的相关文件。完善宣传思想工作目标考核体系,为全校新闻宣传、网络舆情、精神文明建设和思想政治理论教育工作的开展提供了依据。
收集整理春期师生思想动态调研报告,其中招生就业处通过平时了解、集中座谈、个别走访、开设电子邮箱、建立微信和QQ工作群等方式对教职工思想动态进行调研。同时利用专职教师上课期间,及时掌握学生思想动态、了解学生关心的热点以及个人对未来的规划、发现学生存在的问题,进而有针对性的做好学生的思想工作、及时解决学生的困惑和存在的问题,通过微信、QQ、电话、面谈对寒假返校学生进行思想动态调研的活动。生化学院通过问卷调查等方式及时了解师生关心、关注的问题,做到积极应对、及时疏导,为营造和谐稳定的校园环境起了积极的推动作用。
为增强师生对社会主义意识形态的信仰认同、理论认同、价值认同、利益认同、话语认同和情感认同,引导师生增强“四个自信”,校内各单位积极开展“四个自信”主题教育活动。其中外国语学院通过主题教育讲座、征文演讲比赛、庆校庆教职工才艺展演、爱党爱国爱校系列教育活动等多种形式开展活动,通过活动增强师生的“四个自信”。
二、新闻宣传与舆论引导工作
印发了《南阳理工学院网络舆情应对处置工作管理办法(试行)》、《南阳理工学院校园网络新闻发布管理规定(暂行)》,在网络舆情汇集、分析研判和舆论引导工作中,处置负面舆情信息2起。设计制作了第三次党代会专题网站,参加了南阳市政务新媒体“今日头条”矩阵培训会及QQ智慧校园公开课的学习,为下一步开辟新的新媒体阵地奠定基础。为宣传推广学校的企鹅号,与腾讯公司合作在校内设计制作宣传海报、展板,并在新老校区学生餐厅及新校区宣传栏进行张贴推广活动。
各单位新闻采写及时,新闻质量进一步提高。其中,教务处、校团委、招生就业处、保卫处、后勤管理与服务中心等单位及建筑与城市规划学院、生物与化学工程学院、经济管理学院、张仲景国医国药学院、土木工程学院、软件学院、外国语学院、机械与汽车工程学院等教学院部,紧密围绕学校转型发展、特色发展大局,精心策划、深挖内涵,新闻稿件多次被校园新闻网采用。其中,后勤管理与服务中心、招生就业处、国际交流合作处、师范学院、张仲景国医国药学院、软件学院等单位注重新闻线索挖掘,新闻价值较高,被校外新闻媒体采用,营造了良好的舆论氛围。
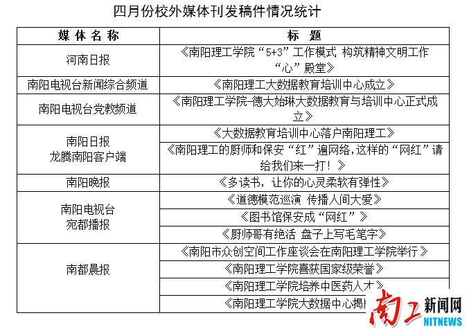
《河南日报》、《南阳日报》、《南阳晚报》、《南都晨报》、《南阳电视台》、中国文明网、省教育厅网站等媒体和网络平台对学校进行各类报道40余条(次),刊发《南阳理工学院“5+3”工作模式 构筑精神文明工作“心”殿堂》、《大数据教育培训中心落户南阳理工》、《多读书,让你的心灵柔软有弹性》、《南阳市众创空间工作座谈会在南阳理工学院举行》等十余篇稿件,进一步扩大了学校对外的影响力和知名度。
三、网络新媒体建设工作
部分单位网站建设进一步加强,活跃度持续提升,其中学生处、后勤管理与服务中心、纪委监察处、招生就业处、教学质量监控与评估处、心理健康教育中心、保卫处、团委等单位及外语学院、张仲景国医国药学院、土木工程学院、电子商务学院、软件学院、机械与汽车工程学院、建筑与城市规划学院、师范学院、音乐学院等教学院部的网站内容更新篇数较多、较为及时。
围绕学校重大活动、重要新闻事件等做好官方微博及微信的策划、采编工作。为了扩大官方微博的影响力,运动会期间通过微视频直播、有奖征集等活动形式,全方位的报道运动的赛况,取得了良好的效果,其中视频阅读了达到1万以上人次,多篇运动会微博阅读量突破1万人次。同时新增了#毕业季#、#南工微话题#、#音乐点播台#等栏目,共发布微博202篇,阅读总量达到63万人次,最高阅读量达2万人次,平均阅读量达到3119人次,其中在4月10日至16日的全国高校微博排榜中,跻进前100强,位居第24位。围绕运动会、读书月、校庆等主题策划了多期微信图文消息,共发布图文信息28篇 ,总阅读量7.5万人次 ,最高阅读量1.37万人次,篇均阅读量2681人次。
四、精神文明创建工作
认真落实《2017年精神文明建设工作要点》和《2017年精神文明建设工作暨迎评动员会议精神》,实施“四德”教育工程,通过开展“道德讲堂”、“身边好人”线索推荐等活动,着力提升师生社会公德、职业道德、家庭美德和个人品德。在全校开展的“讲文明树新风”公益广告征集活动,共收到公益广告作品145件,其中广播类作品17件,平面类作品68件,网络类作品32件,影视类作品28件,征集作品数量创历年新高,目前已上报南阳市文明办参加全市“讲文明树新风”公益广告征集活动。土木学院、机械学院、电子学院按照《关于开展道德讲堂活动的通知》要求,如期开展了3期道德讲堂活动。印发了《关于在全校广泛开展身边好人线索推荐的通知》,相关单位按要求积极向中国文明网推荐身边好人线索,圆满完成身边好人线索推荐等工作。印发了《南阳理工学院师生行为规范(试行)》,规范了师生文明行为,有力地推动了校园文明创建工作深入持续开展。(编审/高芳放)



