一、理论武装工作
5月份,理论教育工作不断深化对高校思想政治工作重大意义的认识,营造学习全国、全省思想政治工作会议精神及习近平总书记系列重要讲话精神良好氛围,持续推进全国、全省思想政治工作会议精神及习近平总书记系列重要讲话精神在我校的贯彻落实。
5月16日,在我校领创空间报告厅组织召开校党委中心组(扩大)学习会,全体在家校领导及党政办、组织部、宣传部、统战部、纪委、学生工作部、保卫工作部、团委、心理健康教育中心副处级以上干部,政治理论教学部部分人员、教学院部书记、副书记、团学办主任、辅导员一起参加学习。学习会上,校党委书记邢勇就全国、全省高校思想政治工作会议精神再次进行传达和学习。
5月23、24日,我校召开“合力育人工程”及思想政治工作推进会,各牵头部门负责人就本单位承担的“合力育人工程”工作进展情况进行了梳理,进一步明确工作职责和目标,为全面实施思想政治提升工程—“合力育人工程”工作打下坚实基础;各教学院对学校思想政治工作会议精神落实情况、“四德教育”、“四个自信”主题教育活动开展及工作品牌项目化情况和“两争六创”活动进展情况进行了梳理。通过交流,各单位进一步找准定位,围绕上级和校党委要求,围绕本单位实际,围绕问题导向,围绕学校转型发展,找准焦点、难点、风险点,创造性地开展思想政治项目品牌化工作,为开创我校“合力育人”大思政新格局制定南工方案、实现南工模式奠定了基础。目前,我校“合力育人工程”思想政治工作项目品牌工作的方案、配套管理措施的制定等工作正在持续推进中。
二、新闻宣传与舆论引导工作
各单位新闻采写及时,新闻质量进一步提高。其中,后勤管理与服务中心、招生就业处、校团委、教学质量监控与评估处、工会、离退休职工管理处等行政处室,文法学院、机械与汽车工程学院、经济管理学院、电子商务学院、建筑与城市规划学院、外国语学院、生物与化学工程学院、音乐学院、计算机与信息工程学院等教学院部所发稿件多次被校园新闻网采用。校团委、教务处、张仲景国医国药学院、师范学院等单位注重新闻线索挖掘,新闻价值较高,被校外新闻媒体采用,营造了良好的舆论氛围。
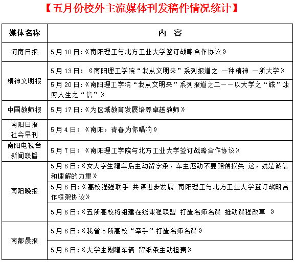
《河南日报》、《精神文明报》、《中国教师报》、《南阳日报》、《南阳晚报》、《南阳电视台》等媒体和网络平台对学校进行各类报道70余条(次),刊发《南阳理工学院“我从文明来”系列报道之 一种精神 一所大学》、《南阳理工学院“我从文明来”系列报道之二——以大学之“诚”烛照人生之“信”》、《女大学生蹭车后主动留字条,车主感动不要赔偿损失 这,就是诚信和理解的力量》、《为区域教育发展培养卓越教师》等十余篇稿件,进一步扩大了学校对外的影响力和知名度。
三、网络新媒体建设工作
围绕学校重大活动、重要新闻事件等做好官方微博及微信的策划、采编工作。5月份官方微博新增设了#我们的节日#等栏目,共发布微博241篇,阅读总量达到81万人次,最高阅读量达1.4万人次,平均阅读量达到3364人次。围绕毕业季、我们的节日、学校重大活动等主题策划了多期微信图文消息,共发布图文信息30篇,总阅读量4.2万人次,最高阅读量6796人次,篇均阅读量1400余人次。策划并更新主页大图12幅。为进一步打造网络宣传的新高地,提升学校对外的影响力,积极申请并建设了南阳理工学院今日头条的矩阵,共有20余家校内单位入驻。完成了河南省网络文化精品项目申报和网络文化试点学校的申报工作。
部分单位网站建设进一步加强,活跃度持续提升,其中后勤管理与服务中心、学生处、工会、保卫处、团委、纪委监察处、图书馆、财务处、招生就业处等单位及外语学院、土木工程学院、张仲景国医国药学院、机械与汽车工程学院、文法学院、建筑与城市规划学院、电子商务学院、生物与化学工程学院、软件学院等教学院部的网站内容更新篇数较多、较为及时。
四、精神文明创建工作
5月份,学校精神文明创建工作以迎接全国文明单位复检迎评为契机,把“两争六创”评选活动,作为加强精神文明建设工作的有效载体和重要抓手,激励全体师生积极参与精神文明创建活动,提升了文明创建工作内涵和创建水平。各单位“两争六创”先进集体、先进个人和第三届“南工最美教师”评选推荐工作已经结束,近期将组织评委会对其进行考察、评选。根据中共河南省委宣传部、河南省教育厅下发的《关于开展2017河南最美教师评选活动的通知》(教师〔2017〕255号文)要求,经个人申报、系院推荐,我校共有4名教师申报参加评选活动。经校专家组评审,最终确定机械与汽车工程学院教师解芳为我校“2017河南最美教师”评选活动候选人,完成最美教师材料修改、整理,上报河南省教育厅省参加省级评选。
各单位对2017年上半年精神文明建设创建档案材料和2016年网报补充档案材料整理、报送工作都能高度重视,材料整理规范、报送及时,但个别单位存在材料上报不及时、材料整理格式不规范等情况。迎评复检工作材料组正在加班加点收集整理、补充完善档案材料,为系统上传做好前期准备。电子学院、师范学院、建规学院围绕社会公德、职业道德、家庭美德、个人品德建设举办了道德讲堂。宣传部与学生处、校团委分别联合举办了端午文化讲堂、端午节主题活动,外语学院、文法学院分别开展“粽”爱端午弘扬传统和端午粽系同窗情主题活动,离退休职工管理处组织老教师开展“迎端午、谜语竞猜活动”,机关分工会、后勤服务与管理中心、招生就业处、财务处、政教部等单位也组织开展了不同形式的端午传统文化活动。生化学院等单位积极向中国文明网推荐身边好人线索,圆满完成身边好人线索推荐工作。外语学院、文法学院、体育教学部等党员志愿服务队走进敬老院、儿童福利院开展学雷锋志愿服务。
在“心系中国梦,做好引路人”师德主题教育征文和优秀案例评选活动中,共收到师德主题教育征文、师德建设优秀案例近30篇,精神文明建设优秀工作案例10份。根据中共河南省委高校工委、河南省教育厅下发的《关于开展全省高校精神文明建设优秀工作案例征集活动的通知》(豫高发〔2017〕28号)要求,经专家组对全校征集精神文明建设优秀工作案例进行评审,共推荐外国语学院《重温中华传统文化系列活动》、电子商务学院《“四个最美”评选活动》、计算机与信息工程学院《转型发展背景下95后高校骨干学生精神文明队伍能力素质培养模型探索与构建》、张仲景国医学院《勇救落水儿童 彰显医子大爱》、后勤与生活管理服务中心《学生公寓楼层长管理与勤工助学结合的模式创新探索与研究》、建筑与城市规划学院《灯塔行动—做好大学生思想道德教育引领》等6个优秀案例上报省教育厅参加评选。
【学校官网主图摘编】
1、纪念五四运动,传承五四精神。


2、落实会议精神,加强思想政治工作。


3、传承传统文化,营造浓郁节日氛围

4、宣传我校所获荣誉,提升社会影响力



5、毕业季,展示毕业生的风采

【官方微信播报】


【五月份舆情监控情况】




